1. e-works数字化企业网
  2. 文章频道
  3. 研发数字化
  4. MCAD

简化尺寸标注的MBD设计方法研究与实践

2019年04月19日 来源:互联网 作者:张瑜  王光耀  张让威  窦爱国  
关键字:MBD  尺寸标注  
应用MBD技术进行结构复杂产品及大型装配件设计时,由于标注信息量过大易产生“剌猬”现象而影响信息快速准确地表达和提取。

2 简化尺寸标注的MBD设计方法

    通过对国内外军工、航空企业三维简化标注的情况分析,并结合国内航空发动机行业现有的MBD设计情况,进行了简化尺寸标注MBD设计方法研究。对三维模型完整定义需要标注的尺寸进行了总结和分类,继而对各类型尺寸是否可以进行简化标注进行了判断,研究出了1种简化方法。下面对该方法进行简要介绍。

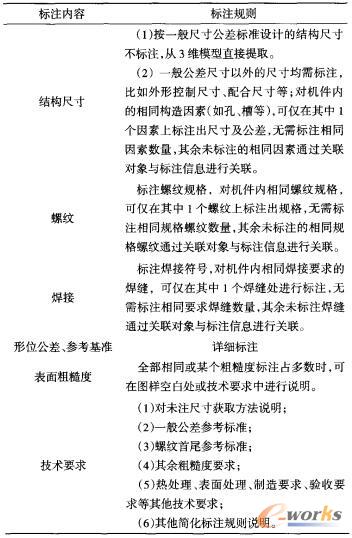
    对于机件,完整的标注一般包括结构尺寸、螺纹、尺寸公差、形位公差、基准、表面粗糙度、焊接以及技术要求等。

    对于结构尺寸,由于MBD技术使三维模型成为唯一的数据源,对加工制造来说,通过MBD的三维模型可以直接读取模型尺寸,自动生成刀位轨迹建立数控加工程序,因此设计过程中可以对按一般尺寸公差标准设计的结构尺寸信息进行简化,即取消标注,而对于精确控制的关键结构尺寸则无法简化表达,仍需要进行详细的三维标注,明确其结构尺寸及公差。

    对于精确控制的关键结构尺寸,如产品中还存在与之相同的构造因素,可以简化标注,即仅在其中1个因素上进行详细标注(其余相同因素不标注),同时,相同因素数量也可省略,但需将标注内容与不标注的相同构造因素进行关联,实现在读取信息时通过选择标注内容将相同构造因素位置全部高亮显示,便于加工制造识别。

    对产品中的螺纹进行螺纹规格的标注,相同规格的螺纹参照相同构造因素的简化标注方法进行标注。参考基准和形位公差是对模型关键结构的严格控制信息,应在模型中进行详细标注。

    表面粗糙度一般根据表面配合情况进行设计,当某个粗糙度标注占多数时,可以取消在模型中的标注,而在图样空白处或技术要求中进行说明,其余粗糙度类型则须在模型中注明。

    产品中的焊接信息应在焊缝处进行标注,相同焊接要求的焊缝简化标注与相同构造因素的简化标注规则相同。

    运用简化标注方法标注的三维模型的技术要求除包含热处理、表面处理、制造要求、验收要求等,还应将未注尺寸查询基准以及需要说明的简化规则在技术要求中加以明确。以上标注内容的简化标注方法见表2。

表2 不同标注内容简化标注规则

不同标注内容简化标注规则

    目前该方法还比较粗浅,其研究目的是探索简化尺寸标注的MBD设计方法在发动机研制工程实践中的可行性,通过某型发动机机匣的设计对该方法的可行性进行验证。

责任编辑:程玥
本文来源于互联网,e-works本着传播知识、有益学习和研究的目的进行的转载,为网友免费提供,并已尽力标明作者与出处,如有著作权人或出版方提出异议,本站将立即删除。如果您对文章转载有任何疑问请告之我们,以便我们及时纠正。联系方式:editor@e-works.net.cn tel:027-87592219/20/21。
您可以:
排行榜
  1. 丽台 Quadro P5000 专业显卡评测报告
  2. 已有ERP和MES,为什么还需要质量管理系统(QMS)?-(1)提高供应商质量
  3. 西门子MES里面有质量模块,为什么还要收购质量管理软件(QMS)?
  4. 中外主流PCB设计软件大盘点(2011版)
  5. 数据库实时同步技术解决方案
  6. 工厂管理心得
  7. 车间管理方法
  8. 基于Solidworks有限元静应力分析使用要点综述
  9. 格力:携手浪潮,让世界爱上中国造
  10. 华为数智引擎,驱动长安汽车智造革新之路
编辑推荐
• 工厂人必看!MES和WMS别再傻傻分不清
• “超级生产团队”上线:懂生产,更懂怎么干
• 安徽芯纪元:打造具有中国“魂”的DSP“芯”
• 西门子EDA:构建数字化创新“底座”,驱动智能...
• 从定制化到高多层,嘉立创持续引领PCB创新时代
• 别把生命当“公测”:造车新生代狂飙下的安全...
• PTC:高科技企业数字化转型的4个案例
• 会叠衣服的中美机器人,谁离具身智能更近?
• 钣金加工企业数字化管理系统的研究与应用
• 疲劳仿真:产品寿命的“预言家”
• 什么是线束设计?
• 大型PLC市场萎缩,但头部企业仍在死磕国产化?
新闻推荐
• 联想中国交出第二财季成绩单:个人AI业务持续领跑,企业AI业务增势强劲
• Fortinet 发布《2026年度CISO预测报告》
• PTC深化与Garrett Motion的合作关系,加速新产品开发转型
• 对话Gian Paolo:SOLIDWORKS 2026创新密码与AI战略
• Fortinet 发布安全人工智能数据中心解决方案
• 智算时代,企业需要怎样的AI基础设施?
• 2025年第十六届德国工业4.0考察正式启航
• 艾默生公布 2025 财年第四季度和全年业绩,并对 2026 财年做出初步展望
• 和利时智能仪表与XMagital®智能系统解决方案交流会圆满落幕
• ManageEngine卓豪:聚力IT管理革新,驱动企业数智升级
• ABB电气连续21年荣登中国电气工业百强榜,多领域斩获十强殊荣
• 中国经济增速继续领跑 制造业将现跃迁式提升

系列微信

数字化企业网
PLM之神
e-works制信科技
MES百科
工业自动化洞察
智能制造IM
AI智造圈
智能工厂前线
工业机器人洞察
智造人才圈
工业软件应用
智能制造网博会
ERP之家
供应链指南针
© 2002-2025  武汉制信科技有限公司  版权所有  ICP经营许可证:鄂B2-20030029-1(于2003年首获许可证:鄂B2-20030029)
鄂公网安备:420100003343号 法律声明及隐私权政策     投诉举报电话:027-87592219

关于我们    |    联系我们    |    隐私条款

ICP经营许可证:鄂B2-20080078
(于2003年首获许可证:鄂B2-20030029)
鄂公网安备:420100003343号
© 2002-2025  武汉制信科技有限公司  版权所有
投诉举报电话:027-87592219

扫码查看